© 2024 Tammy Lee Designs
Powered by Webflow
The goal of this project was to create a tool that enabled marketing teams to run targeted promotions.

Lead Product Designer
Product Manager
Eng Lead
UX Research
Web
1.5 Months

Epic wanted to boost revenue in not only the U.S. market but also in our newest market in India.

We lacked the capability for customers to redeem coupon codes for promotions like free trials and discounts.

Radhika represents our consumers in India. While the project covers both the Indian and U.S. markets, the business will prioritize targeted promotions in India once we've created the redemption tool.
Goals:
Radhika lives in Bangalore, India and is a very busy mother of two young children. She's highly focused on ensuring her children's academic success. She actively seeks out tools and resources that can help enhance their learning and development.
Behavior:
Radhika regularly visits local shops and is accustomed to receiving promotional offers for educational products. She’s a savvy shopper who rarely buys anything at full price, always on the lookout for discounts or special promotions, especially for educational apps. With plenty of deals available, she is unlikely to purchase without a compelling offer.
How might we create a simple, scalable solution for redeeming a wide variety of promotions?
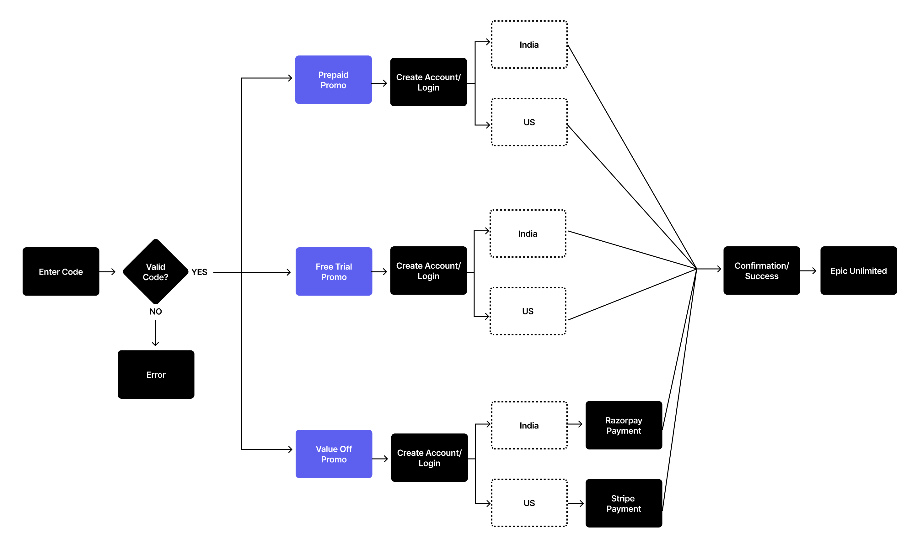
From our discussions with the marketing team, we discovered that there were three types of promotions that were needed:
1) Gift cards across 3rd party retailers like Amazon
2) Free trial promotions like “Get 1 free month of Epic Unlimited”
3) Value off promotions like “20% off 1 year of Epic Unlimited”
I worked with the UX research and India product teams to better understand consumer behavior and our existing system capabilities. Overall, the process for redeeming promotional codes was similar across both the U.S. and Indian markets. However, key differences arose on the payment side: U.S. consumers used Stripe with transactions in dollars, while Indian consumers relied on Razorpay and paid in rupees.
Additionally, in India, it was much more common for customers to receive promotional codes through physical flyers when purchasing goods at brick-and-mortar stores.

Accommodate two payment systems and currencies: Razorpay for India and Stripe for the U.S.

Support various promotion types (e.g., percentage discounts, free trials, prepaid gift cards).
After conducting some analysis on competitor companies to see the best practice for coupon redemption, we decided to create a simple landing page where a consumer can redeem their promotion.
Once a consumer receives a promotional code from a digital source or physical flyer, they will navigate to a website where they can redeem the promotion. The following outlines the high level steps a consumer will take from the moment they enter the promotion code to when the promotion successfully gets applied to their account.


This was an example of a simple project that resulted in a significant revenue increase for the company. We hypothesized that this tool would create around $50k additional revenue on a monthly basis. The actual result was around $100k to $150k monthly, with an annualized incremental revenue of $1.2M to $1.8M.